VitalSigns
Height

“Human height or stature is the distance from the bottom of the feet to the top of the head, standing erect. … Growth has long been recognized as a measure of the health of individuals�? – Wikipedia.

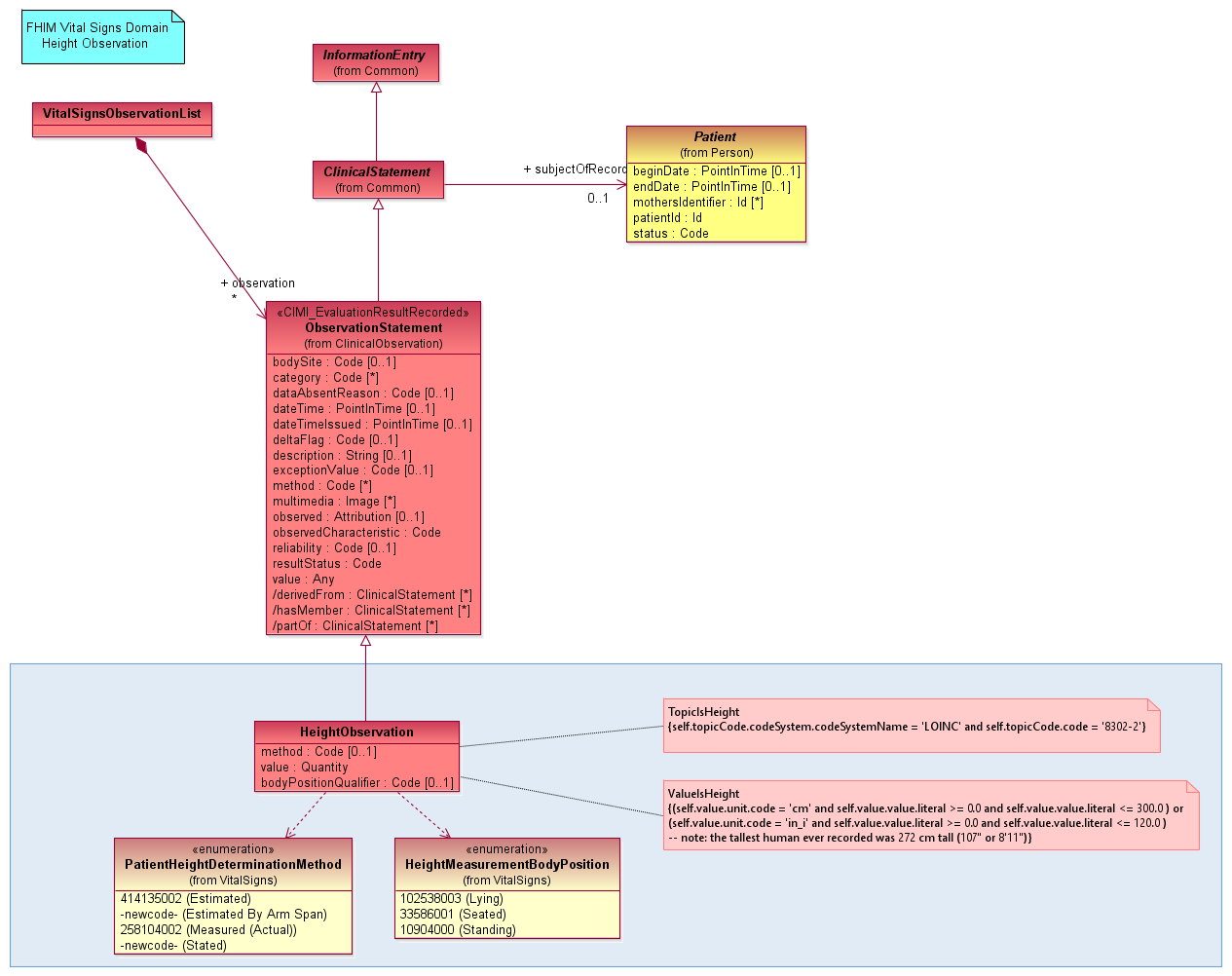
This package represents the measurement (or “clinical observation�?) of the patient’s height or stature. It contains an Observation sub-type that constrains the type of observation to that of Height, and a redefined observation qualifier class that indicates whether the height was actually measured or estimated.

VitalSignsHeight
subjectOfRecord Property subjectOfRecord Property subjectOfRecord subjectOfRecord Property Property clinicalStatement_subjectOfRecord Polyline coordinates describing hotspot on the image Generalization Polyline coordinates describing hotspot on the image Generalization Polyline coordinates describing hotspot on the image Dependency Polyline coordinates describing hotspot on the image Dependency Polyline coordinates describing hotspot on the image Generalization Polyline coordinates describing hotspot on the image observation Property observation Property observation observation Property Property vitalSignsObservationList_observation Polyline coordinates describing hotspot on the image status patientId mothersIdentifier endDate beginDate Patient ClinicalStatement 10904000 (Standing) 33586001 (Seated) 102538003 (Lying) HeightMeasurementBodyPosition TopicIsHeight ValueIsHeight bodyPositionQualifier value method HeightObservation VitalSignsObservationList InformationEntry partOf hasMember derivedFrom value resultStatus reliability observedCharacteristic observed multimedia method exceptionValue description deltaFlag dateTimeIssued dateTime dataAbsentReason category bodySite ObservationStatement -newcode- (Stated) 258104002 (Measured (Actual)) -newcode- (Estimated By Arm Span) 414135002 (Estimated) PatientHeightDeterminationMethod

Classifiers

Diagrams

Properties:

Alias
Keywords
NameHeight
Name Expression
NamespaceVitalSigns
Nesting PackageVitalSigns
Owned Template Signature
OwnerVitalSigns
Owning Template Parameter
Qualified NameFHIM::VitalSigns::Height
Stereotype
Template Parameter
VisibilityPublic